中文
English
首页
展会概况
关于展会
组织单位
同期活动
关于我们
展商服务
参展对象
展位选择
广告赞助
下载中心
展商报名
展商名录
观众服务
参观对象
观众登记
新闻中心
展会新闻
行业资讯
政策法规
合作媒体
合作伙伴
参观指南
如何前往会场
航班及抵达
酒店住宿
关于签证
联系方式
联系我们
展商报名
观众登记
主办单位
浙江省机器人产业发展协会
上海高登会展集团有限公司
承办单位
上海高登会展集团有限公司
联系我们
电话
136 7178 1237
E-mail
330016108@qq.com
快速连接
如何前往会场
航班及抵达
酒店住宿
关于签证
当前位置:
首页
>
新闻中心
>
展会新闻
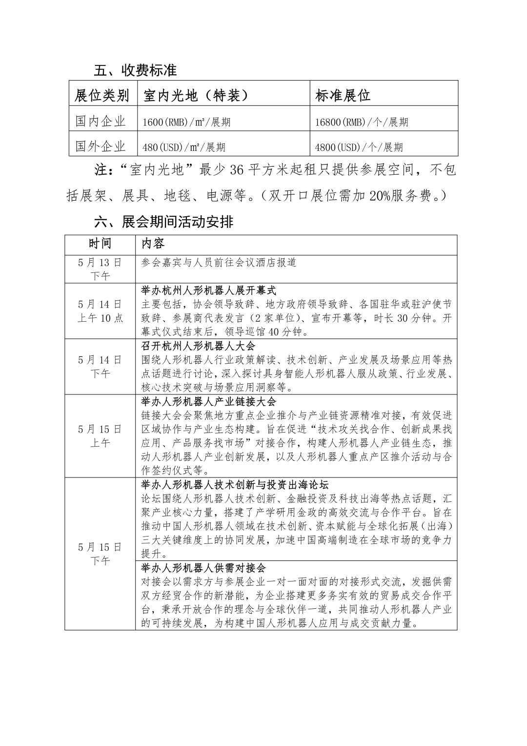
【浙江省机器人产业发展协会】关于邀请参加 “2026第二届杭州国际人形机器人与机器人技术展览会”的函
发布时间:2025-12-26 浏览次数:1064
返回列表
联系咨询
商务合作/展商咨询
李晨 |
13671781237
添加请备注 公司+主营